Skip to main content

彰化好孕卡專區

彰化好孕卡補助方案

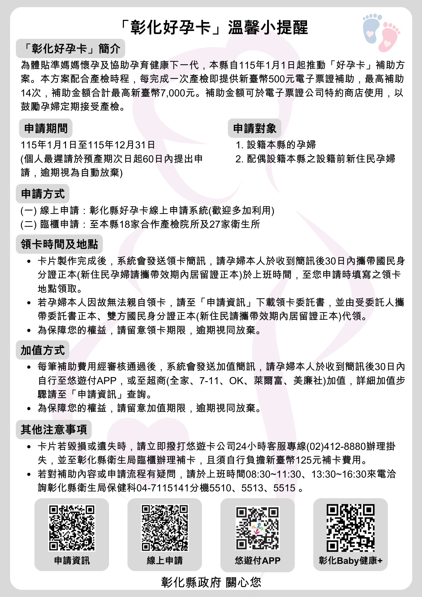
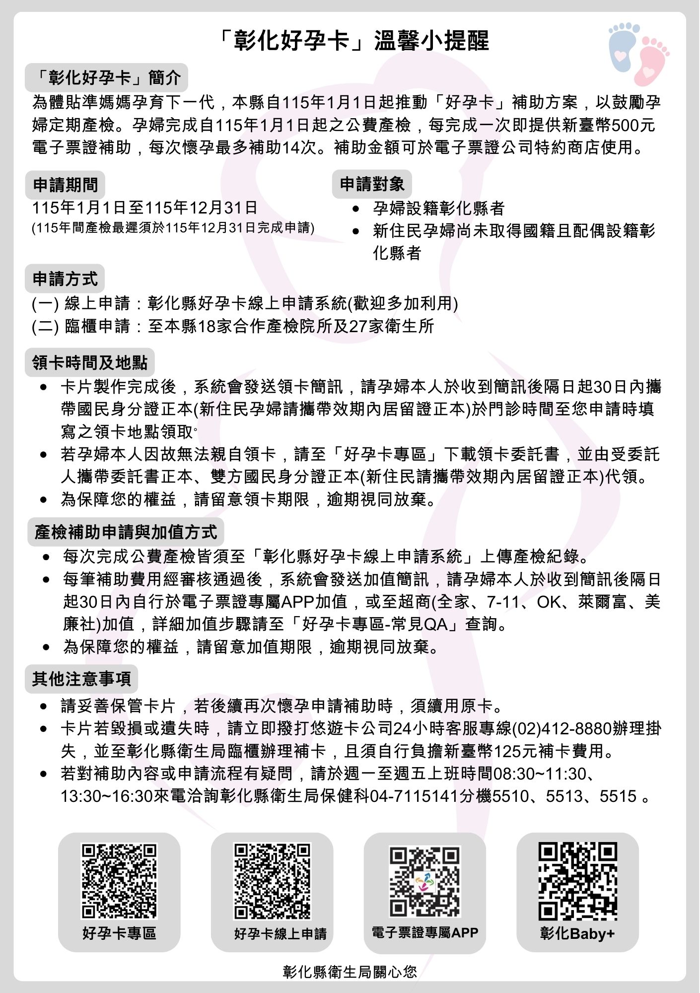
為體貼準媽媽協助孕育下一代,本縣於115年1月1日起推動「好孕卡」補助方案,以鼓勵孕婦定期產檢。本方案結合中央14次公費產檢服務,孕婦自115年1月1日起之公費產檢,每完成一次即可獲得本縣提供的500元電子票證補助,每次懷孕最高補助14次、共計7,000元

一、申請資格

  1. 孕婦設籍彰化縣者
  2. 新住民孕婦尚未取得國籍且配偶設籍彰化縣者

二、申請期間

115年1月1日至115年12月31日。115年間的產檢最遲須於115年12月31日止完成申請,逾期視同放棄申請

三、申請方式

  • 線上申請:彰化縣好孕卡線上申請系統(歡迎多加利用),首次申請,須同時完成好孕卡製卡好孕加值金申請。
  • 臨櫃申請:請備齊申請文件,至本縣18家合作產檢院所及27家衛生所協助線上申請。

四、申請文件

  卡片申請   (只需申請一次,請妥善保管好孕卡,若後續再次懷孕申請補助,需續用原卡)

  1. 身分證

    (1)本國籍孕婦:身分證正、反面。

    (2)新住民孕婦(尚未取得國籍且配偶設籍彰化縣):新住民居留證(效期內)正面 及 配偶身分證正、反面。

  2. 懷孕確認單:非本縣合作產檢院所者需檢附。

   加值申請   (每完成一次公費產檢皆須申請)

  1. 孕婦健保卡 (新住民孕婦尚未取得健保卡,可檢附居留證),只需上傳一次即可。
  2. 醫療機構產檢紀錄表(孕媽咪健康手冊第 10-12 頁),每次上傳及新增最新的產檢紀錄。

◎請攜帶上述文件正本及孕媽咪健康手冊正本,檢核後歸還。

五、補助金額

配合產檢時程,自115年1月1日起之產檢,每完成一次產檢即提供新臺幣500元電子票證補助,最高補助14次,補助金額合計最高新臺幣7,000元。

六、加值方式

自行至悠遊付APP或超商(全家、7-11、OK、萊爾富、美廉社)領取回饋金。

七、使用範圍

電子票證公司特約商店,好孕卡等同於一般電子票證使用方式。

八、相關連結

  1. 彰化縣好孕卡線上申請系統 https://wbma1.chshb.gov.tw/AMBPHE/LoginCit.aspx
  2. 彰化縣好孕卡線上申請系統操作步驟 https://reurl.cc/7b80o9
  3. 悠遊付APP https://easywallet.easycard.com.tw/download/
  4. 彰化baby健康+ https://line.me/R/ti/p/@983afizz
  5. 合作產檢院所名單 https://reurl.cc/bNx3Dd
  6. 衛生所名單 https://www.chshb.gov.tw/node/23#gsc.tab=0
  7. 彰化好孕卡 領卡地點及時段一覽表  https://www.chshb.gov.tw/media/2281020266#gsc.tab=0
  8. 彰化好孕卡 加值金領取方式 https://www.chshb.gov.tw/media/2281020270#gsc.tab=0
  9. 彰化好孕卡 常見問答集Q&A https://reurl.cc/nl3WAl 

九、聯絡窗口

 

若有任何問題,請於上班時間08:30~11:30、13:30~16:30來電洽詢彰化縣衛生局保健科04-7115141 分機5510、5513、5514、5515。

Images
好孕卡加值金領取方式
彰化好孕卡申請說明
彰化好孕卡EDM
分類
Images
好孕卡加值金領取方式
彰化好孕卡申請說明
彰化好孕卡EDM